
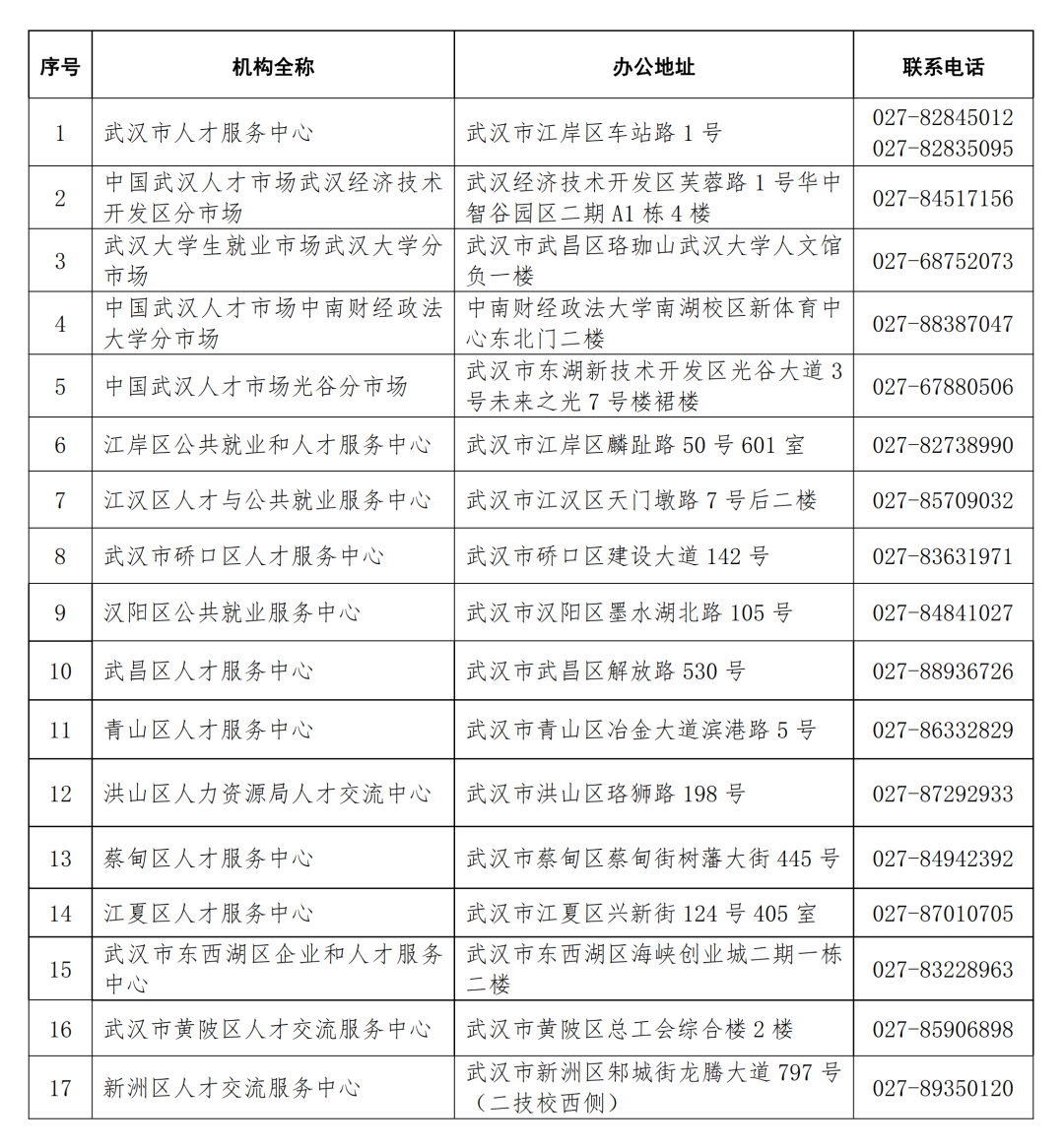
一晃暑假已经过去一半咯 在开启人生新旅程之前 关于毕业/就业/创业/租房这些事 大家了解了多少呢? 今天趁着午休的空隙 赶紧跟more君一起查漏补缺一下吧~ 01 毕业生档案有哪些作用? 毕业生档案在校时称为学生档案,毕业后被称为人事档案。档案中有您的高中学籍材料、高考招生报名登记表、高校入学登记表、成绩单、毕业生登记表以及加入党团类材料。它是个人政治面貌、学习经历和工作经历的记录,也是人事管理和服务的依据。在公务员和事业单位工作人员招考录用、入党入伍政审、入职背景调查、职称评审等方面都能发挥重要作用。 02 大学毕业后,档案去哪儿了? 高校毕业生离校时,由高校根据其就业去向传递档案。 其中,到机关、国有企事业单位就业或定向招生就业的,转递至就业单位或定向单位; 到非公单位就业、灵活就业及自主创业的,转递至就业创业地或户籍地公共就业和人才服务机构; 暂未就业的,根据本人意愿转递至户籍地公共就业和人才服务机构,或按规定在高校保留两年。 03 什么样的机构可存放毕业生档案? 县级以上(含县级)人民政府设立的公共就业和人才服务机构,以及经省级人力资源社会保障行政部门授权的单位,可保管在非公单位就业、灵活就业、自主创业及离校未就业的高校毕业生档案。 在机关、国有企事业单位就业的毕业生,档案由本单位管理。 04 在我市非公单位就业、灵活就业及自主 创业的的毕业生,档案应该放在哪里? ①个人委托存档的,按照本人意愿,依据就业创业所在地或户籍所在地就近委托我市各级公共就业和人才服务机构管理(联系方式见附件)。 ②用人单位集体委托存档的,原则上由用人单位工商营业执照或组织机构代码登记的同级档案管理服务机构负责。 ③非武汉市户籍的,也可转回户籍地公共就业和人才服务机构管理。 ④在我市新城区就业创业的,委托该区公共就业和人才服务机构管理。 05 离校未就业毕业生,档案应该放在哪里? 离校未就业毕业生,可按规定将档案在高校保留两年。也可根据本人意愿,由高校通过机要通信、邮政特快专递或专人送取等方式转递至户籍所在地公共就业和人才服务机构。 06 毕业生可以自行保管档案吗? 不可以。根据档案管理相关规定,严禁个人保管本人或他人档案。同时,档案转递有规定的方式和渠道,严禁个人自带档案。 07 毕业生档案存放收取费用吗? 不收取。根据相关规定,自2015年1月1日起,取消收取人事关系及档案保管费、查阅费、证明费、档案转递费等名目的费用。各级公共就业和人才服务机构应提供免费的流动人员人事档案基本公共服务。 08 如何查询档案是否在公共就业和 人才服务机构托管? 可以通过以下平台查询: ①湖北省政务服务网。注册登录湖北省政务服务网(http://zwfw.hubei.gov.cn/),搜索“档案的整理和保管”服务事项并进行“在线办理”。 ②鄂汇办APP。进入鄂汇办APP,搜索“档案的整理和保管(流动人员人事档案查询)”服务事项进行查询。 ③支付宝APP。进入支付宝APP,搜索“全省个人档案查询”服务事项进行查询。 ④湖北人才微信公众号(hbrcfz)。进入湖北人才微信公众号,依次点击“服务”—“档案查询”。 09 毕业后需要到人才服务中心报到吗? 不需要。2023年起,不再发放《全国普通高等学校本专科毕业生就业报到证》和《全国毕业研究生就业报到证》,取消就业报到证补办、改派手续,不再将就业报到证作为办理高校毕业生招聘录用、落户、档案接收转递等手续的必需材料。 附 武汉市公共就业和人才服务机构联系方式 01 整合优化吸纳就业补贴和扩岗补助政策 合并实施一次性吸纳就业补贴 和一次性扩岗补助政策 对招用毕业年度及离校两年内未就业高校毕业生及16-24岁登记失业青年,签订劳动合同,并按规定为其足额缴纳3个月以上的失业、工伤、职工养老保险费的企业 可按每招用1人 不超过1500元的标准 发放一次性扩岗补助 所需资金从失业保险基金支出,上年度失业保险基金滚存结余备付期限不足1年的省份,从就业补助资金支出。政策执行至2025年12月31日 02 延续实施国有企业增人增资政策 激励国有企业 发挥示范带动作用 对按照工资效益联动机制确定的工资总额难以满足扩大高校毕业生招聘需求的国有企业,经履行出资人职责机构或其他企业主管部门同意,统筹考虑企业招聘高校毕业生人数、自然减员情况和现有职工工资水平等因素,可给予一次性增人增资,核增部分据实计入工资总额并作为下一年度工资总额预算基数。政策执行至2025年12月31日 03 实施先进制造业青年就业行动 √开展先进制造业职业体验活动,组织高校毕业生等青年参观企业园区、车间厂房,感受工作氛围,增强职业认知。 √指定人社服务专员归集适合高校毕业生等青年的就业岗位,依托就业信息资源库和招聘平台,加强数据比对,促进高效匹配,并打包办理支持企业吸纳就业和助力人才发展系列政策。 √建立先进制造业企业集群职称评审“绿色通道”,赋予相关企业高层次人才举荐权,推动具备条件的先进制造业企业试点开展高级职称自主评审。 04 鼓励引导基层一线就业 √实施“三支一扶”计划,统筹推动其他基层服务项目实施,鼓励有条件的地方结合实际适当扩大招募规模。 √结合实施乡村振兴战略,适应基层治理模式创新需要,挖掘医疗卫生、养老服务、社会工作、司法辅助、科研助理等基层就业机会。 √对到基层就业的高校毕业生,按规定落实学费补偿、国家助学贷款代偿、高定工资、提前转正定级等政策,畅通职业发展通道。 05 支持自主创业和灵活就业 √强化青年创业支持,构建创业信息发布、政策咨询、流程办理、孵化服务等全周期服务机制,推进创业服务集成办理。 √对符合条件的高校毕业生创业项目,按规定给予一次性创业补贴。 √落实灵活就业社保补贴政策,扩大新就业形态就业人员职业伤害保障试点,保障青年灵活就业合法权益。 06 大规模组织招聘对接服务 √组织公共就业服务进校园,开展政策宣传、校园招聘、指导培训等活动。 √人社厅局长要结对帮扶就业压力大的高校,定向送资源、送岗位、送服务。 √组织开展“10+N”公共就业服务活动,将高校毕业生等青年群体作为服务重点,普遍设立招聘专区。 √加密招聘频次,高校毕业生集中的地市每周至少举办一次专业性招聘、每月至少举办一次综合性招聘。 √强化数字赋能,推进线上线下一体服务,探索岗位发布、组织对接、面试洽谈等“一站式”在线服务,便利青年求职应聘。 07 强化青年求职能力训练和学徒培训 √加强高校毕业生等青年职业指导和求职能力训练,组织青年求职能力实训营,注重理论与实践相结合,开展模拟面试、简历诊断、职业规划等互动教学,组织企业参观、行业调研、岗位锻炼等体验活动。 √组织青年和毕业年度学生参加新型学徒培训,提高技能水平,按规定对承担学徒培训任务的企业和学校给予学徒培训补贴。 08 实施百万就业见习岗位募集计划 支持企业、政府投资项目、 事业单位开展就业见习 更多开发科研类、技术类、 管理类、社会服务类见习岗位 √2024年起,每年募集不少于100万个就业见习岗位,按规定给予就业见习补贴。 √对见习期未满与见习人员签订劳动合同的,各地可给予剩余期限见习补贴,政策执行至2025年12月31日。 09 实施就业困难青年专项帮扶行动 √强化未就业高校毕业生实名帮扶,建立实名台账,普遍提供至少1次政策宣介、1次职业指导、3次岗位推荐及1次培训或见习机会。 √强化困难高校毕业生结对帮扶,加强与农业农村、残联部门信息共享,及时将脱贫家庭毕业生、残疾毕业生、长期失业青年、求职补贴发放对象纳入帮扶台账,制定专项计划,开展“一对一”结对帮扶,针对性提供高质量岗位信息。 10 高效办成高校毕业生就业一件事 √统筹就业与人才政策服务事项,公开办理流程,明确办理时限,加快办理进度,推进档案接收、补贴申领、社保缴纳、落户手续等政策服务。 √有条件的地区可给予高校毕业生等青年人才公寓等支持,为青年就业提供便利。 √指导各级公共就业人才服务机构普遍设立青年就业服务窗口,有条件的地区要依托现有资源建设一批青年就业驿站,为高校毕业生等青年就业提供一站式服务。 11 加强就业权益维护 √加强人力资源市场监管,依法查处虚假招聘、违规收费、黑中介等违法违规行为。 √加大就业权益知识普及,在招聘会现场,服务大厅和相关网站发布防范求职陷阱的专门提示和维权渠道。 √加强公共就业服务活动和各类校园招聘活动参与企业资质及岗位审核,避免不合理招聘信息。 人才公寓政策了解一下




鄂公网安备42011102001800